首页
走进中九
集团介绍
组织架构
集团领导
领导致辞
资质荣誉
发展历程
新闻中心
企业动态
行业新闻
视频中心
业务领域
工程总承包
全过程咨询
建筑工程设计
工程监理
造价咨询
商业运营
党建工作
党建文化
党建动态
工会动态
文化品牌
人力资源
用人理念
人才方针
人才发展体系
人才培养体系
人才综合素质
人才岗位需求
中九商学院
中九培训学校
培训动态
招聘中心
应聘流程
薪酬福利
社会责任
联系我们
加盟中九
首页
走进中九
集团介绍
组织架构
集团领导
领导致辞
资质荣誉
发展历程
新闻中心
企业动态
行业新闻
视频中心
业务领域
工程总承包
全过程咨询
建筑工程设计
工程监理
造价咨询
商业运营
党建工作
党建文化
党建动态
工会动态
文化品牌
人力资源
用人理念
人才方针
人才发展体系
人才培养体系
人才综合素质
人才岗位需求
中九商学院
中九培训学校
培训动态
招聘中心
应聘流程
薪酬福利
项目展示
工程总承包
全过程咨询
建筑工程设计
工程监理
造价咨询
商业运营
社会责任
联系我们
加盟中九
首页
新闻中心
企业动态
企业动态
行业新闻
视频中心
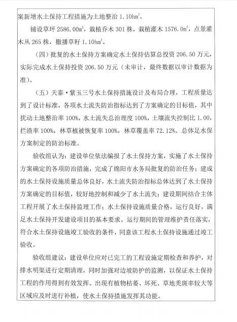
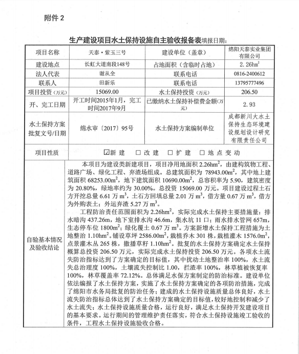
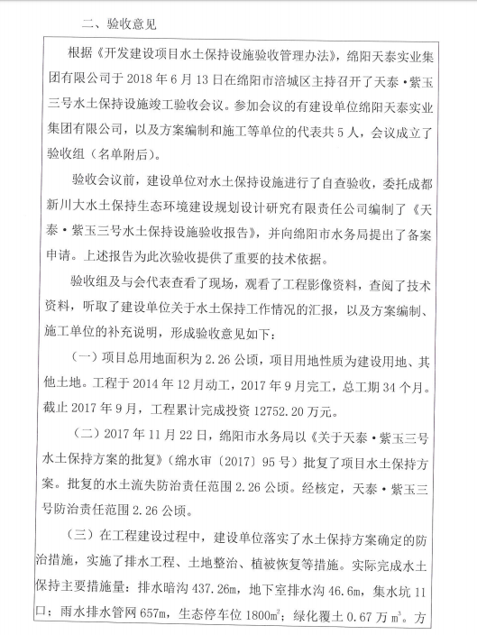
关于紫玉三号水土保持方案水土保持设施的验收报告
更新时间:2018-09-28 15:10:52